Drying Technology
One integrate module: Heat pump + mesh belt + insulation board, easier on-site installation.
Upgraded corrosion resistance: condenser, evaporator and refrigerant pipelines, heat pump support are SUS316L.
Hot water/Gas/Generator waste heat can be utilized.
Two modules share one belt-driven type blower, which makes cleaning and maintenance easier.
Flexibility and efficiency on overhaul work:upgraded quick-opening type service access door.

The waste heat dryer's heater and cooler used to condense and dehumidify the sludge by hot air circulation.
Dehumidification recycle the latent heat of water vapor and sensible heat of air, without any waste heat discharge in the process.
90% of traditional sludge thermal drying system converts heat into exhaust heat loss (latent heat and hot air sensible heat)
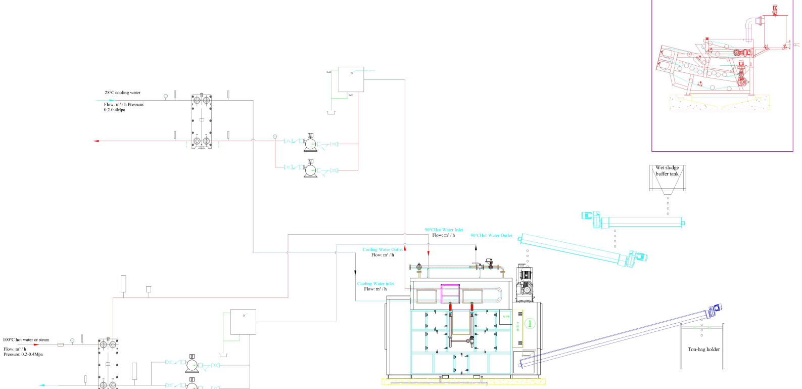
Waste heat dryer utilized low-graded excessive thermal source, such as flue gas waste heat; Steam or Steam condensate water; Anaerobic digestion (obtain fuel gas to heat water); Sludge pyrolysis (obtain fuel gas to heat water); and Gen-set waste heat, so as to transferred into 90C hot water for drying. Because of using waste-heat, the drying process does not require additional heat capacity, like heating oil or natural gas. It is a creation for CHP solution. The energy consumed during the process is the electricity for the input to conveyor, fan and motor.
This dehumidification dryer is equivalent to the combination of dehumidification waste-heat exchanger and mesh belt conveyor (playing the role of sludge placement).

Dehumidification waste-heat exchanger
Dehumidification waste-heat exchanger is like dehumidification heat pump. It utilizes refrigeration system to cool and dehumidify hot and wet air. The Cooler plays the role as evaporator of heat pump, while the Heater plays the role as condenser. The Heater provides the supply air with drying thermal, while the Cooler provides the moisture steam with cold source for condensation.
The Heater gets the thermal from 90℃water, while the Cooler gets the cold source from 33℃water.

| COMMON TECHNICAL SPECS | |
|---|---|
| Standard Heat-supplied conditions | 85℃/65℃ (hot water, steam, etc.) |
| Standard drying temperature | 48~60℃(return air)/68~85℃(supply air) |
| Standard Cooling Condition | 33℃/45℃(cooling water)(△t=12℃) |
| Control System | Touch screen + PLC programmable controller |
| TECHNICAL SPECS | |
|---|---|
| Rated Standard Dehumidification Capacity | 20000 kg/24h |
| Rated Standard Dehumidification Capacity | 832 kg/h |
| Rated Standard Operating Power | 66 kw |
| Distribution Power | 79 kw |
| Standard Heat-supplied Power | 720 kw |
| Module Quantity | 4 |
| Hot Water Flow Rate | 31.2 m³/h |
| Standard Cooling Power | 640 kw |
| Cooling Water Flow Rate | 46 m³/h |
| Module Quantity | 6 SET |
| Size(L*W*H) | 12200*4100*3300 mm |
| Structure | Assembled set |
| Weight | 12.0 Tons |
| TECHNICAL SPECS | |
|---|---|
| Rated Standard Dehumidification Capacity | 30000 kg/24h |
| Rated Standard Dehumidification Capacity | 1248 kg/h |
| Rated Standard Operating Power | 92 kw |
| Distribution Power | 110 kw |
| Standard Heat-supplied Power | 1080 kw |
| Module Quantity | 6 |
| Hot Water Flow Rate | 46.8 m³/h |
| Standard Cooling Power | 960 kw |
| Cooling Water Flow Rate | 69 m³/h |
| Module Quantity | 8 SET |
| Size(L*W*H) | 16050*4100*3300 mm |
| Structure | Assembled set |
| Weight | 16.3 Tons |
| TECHNICAL SPECS | |
|---|---|
| Rated Standard Dehumidification Capacity | 40000 kg/24h |
| Rated Standard Dehumidification Capacity | 1667 kg/h |
| Rated Standard Operating Power | 118 kw |
| Distribution Power | 142 kw |
| Standard Heat-supplied Power | 1440 kw |
| Module Quantity | 8 |
| Hot Water Flow Rate | 62.4 m³/h |
| Standard Cooling Power | 1280 kw |
| Cooling Water Flow Rate | 92 m³/h |
| Module Quantity | 10 SET |
| Size(L*W*H) | 19900*4100*3300 mm |
| Structure | Assembled set |
| Weight | 20.6 Tons |
| TECHNICAL SPECS | |
|---|---|
| Rated Standard Dehumidification Capacity | 50000 kg/24h |
| Rated Standard Dehumidification Capacity | 2083 kg/h |
| Rated Standard Operating Power | 144 kw |
| Distribution Power | 173 kw |
| Standard Heat-supplied Power | 1800 kw |
| Module Quantity | 10 |
| Hot Water Flow Rate | 78 m³/h |
| Standard Cooling Power | 1600 kw |
| Cooling Water Flow Rate | 115 m³/h |
| Module Quantity | 12 SET |
| Size(L*W*H) | 23750*4100*3300 mm |
| Structure | Assembled set |
| Weight | 24.9 Tons |
| TECHNICAL SPECS | |
|---|---|
| Rated Standard Dehumidification Capacity | 60000 kg/24h |
| Rated Standard Dehumidification Capacity | 2500 kg/h |
| Rated Standard Operating Power | 170 kw |
| Distribution Power | 204 kw |
| Standard Heat-supplied Power | 2160 kw |
| Module Quantity | 12 |
| Hot Water Flow Rate | 93.6 m³/h |
| Standard Cooling Power | 1920 kw |
| Cooling Water Flow Rate | 138 m³/h |
| Module Quantity | 14 SET |
| Size(L*W*H) | 27600*4100*3300 mm |
| Structure | Assembled set |
| Weight | 29.2 Tons |
| TECHNICAL SPECS | |
|---|---|
| Rated Standard Dehumidification Capacity | 70000 kg/24h |
| Rated Standard Dehumidification Capacity | 2917 kg/h |
| Rated Standard Operating Power | 196 kw |
| Distribution Power | 235 kw |
| Standard Heat-supplied Power | 2520 kw |
| Module Quantity | 14 |
| Hot Water Flow Rate | 109.2 m³/h |
| Standard Cooling Power | 2240 kw |
| Cooling Water Flow Rate | 161 m³/h |
| Module Quantity | 16 SET |
| Size(L*W*H) | 31450*4100*3300 mm |
| Structure | Assembled set |
| Weight | 33.5 Tons |
| TECHNICAL SPECS | |
|---|---|
| Rated Standard Dehumidification Capacity | 80000 kg/24h |
| Rated Standard Dehumidification Capacity | 3333 kg/h |
| Rated Standard Operating Power | 222 kw |
| Distribution Power | 266 kw |
| Standard Heat-supplied Power | 2880 kw |
| Module Quantity | 16 |
| Hot Water Flow Rate | 124.8 m³/h |
| Standard Cooling Power | 2560 kw |
| Cooling Water Flow Rate | 184 m³/h |
| Module Quantity | 18 SET |
| Size(L*W*H) | 35300*4100*3300 mm |
| Structure | Assembled set |
| Weight | 37.8 Tons |
| TECHNICAL SPECS | |
|---|---|
| Rated Standard Dehumidification Capacity | 10000 kg/24h |
| Rated Standard Dehumidification Capacity | 416 kg/h |
| Rated Standard Operating Power | 34 kw |
| Distribution Power | 41 kw |
| Standard Heat-supplied Power | 360 kw |
| Module Quantity | 4 |
| Hot Water Flow Rate | 15.6 m³/h |
| Standard Cooling Power | 320 kw |
| Cooling Water Flow Rate | 23 m³/h |
| Module Quantity | 6 SET |
| Size(L*W*H) | 8050*3060*2750 mm |
| Structure | Assembled set |
| Weight | 8.6 Tons |
| TECHNICAL SPECS | |
|---|---|
| Rated Standard Dehumidification Capacity | 15000 kg/24h |
| Rated Standard Dehumidification Capacity | 624 kg/h |
| Rated Standard Operating Power | 48 kw |
| Distribution Power | 58 kw |
| Standard Heat-supplied Power | 540 kw |
| Module Quantity | 6 |
| Hot Water Flow Rate | 23.4 m³/h |
| Standard Cooling Power | 480 kw |
| Cooling Water Flow Rate | 34.5 m³/h |
| Module Quantity | 8 SET |
| Size(L*W*H) | 11300*3060*2750 mm |
| Structure | Assembled set |
| Weight | 12.3 Tons |
| TECHNICAL SPECS | |
|---|---|
| Rated Standard Dehumidification Capacity | 20000 kg/24h |
| Rated Standard Dehumidification Capacity | 832 kg/h |
| Rated Standard Operating Power | 62 kw |
| Distribution Power | 74 kw |
| Standard Heat-supplied Power | 720 kw |
| Module Quantity | 8 |
| Hot Water Flow Rate | 31.2 m³/h |
| Standard Cooling Power | 640 kw |
| Cooling Water Flow Rate | 46 m³/h |
| Module Quantity | 10 SET |
| Size(L*W*H) | 14550*3060*2750 mm |
| Structure | Assembled set |
| Weight | 14.8 Tons |
| TECHNICAL SPECS | |
|---|---|
| Rated Standard Dehumidification Capacity | 25000 kg/24h |
| Rated Standard Dehumidification Capacity | 1040 kg/h |
| Rated Standard Operating Power | 76 kw |
| Distribution Power | 91 kw |
| Standard Heat-supplied Power | 900 kw |
| Module Quantity | 10 |
| Hot Water Flow Rate | 39 m³/h |
| Standard Cooling Power | 800 kw |
| Cooling Water Flow Rate | 57.5 m³/h |
| Module Quantity | 12 SET |
| Size(L*W*H) | 17800*3060*2750 mm |
| Structure | Assembled set |
| Weight | 16.5 Tons |
| TECHNICAL SPECS | |
|---|---|
| Rated Standard Dehumidification Capacity | 30000 kg/24h |
| Rated Standard Dehumidification Capacity | 1248 kg/h |
| Rated Standard Operating Power | 90 kw |
| Distribution Power | 108 kw |
| Standard Heat-supplied Power | 108 kw |
| Module Quantity | 12 |
| Hot Water Flow Rate | 46.8 m³/h |
| Standard Cooling Power | 960 kw |
| Cooling Water Flow Rate | 69 m³/h |
| Module Quantity | 14 SET |
| Size(L*W*H) | 21050*3060*2750 mm |
| Structure | Assembled set |
| Weight | 20.4 Tons |
| TECHNICAL SPECS | |
|---|---|
| Rated Standard Dehumidification Capacity | 35000 kg/24h |
| Rated Standard Dehumidification Capacity | 1458 kg/h |
| Rated Standard Operating Power | 104 kw |
| Distribution Power | 125 kw |
| Standard Heat-supplied Power | 1260 kw |
| Module Quantity | 14 |
| Hot Water Flow Rate | 54.6 m³/h |
| Standard Cooling Power | 1120 kw |
| Cooling Water Flow Rate | 80.5 m³/h |
| Module Quantity | 16 SET |
| Size(L*W*H) | 24300*3060*2750 mm |
| Structure | Assembled set |
| Weight | 23.4 Tons |
| TECHNICAL SPECS | |
|---|---|
| Rated Standard Dehumidification Capacity | 40000 kg/24h |
| Rated Standard Dehumidification Capacity | 1667 kg/h |
| Rated Standard Operating Power | 118 kw |
| Distribution Power | 142 kw |
| Standard Heat-supplied Power | 1440 kw |
| Module Quantity | 16 |
| Hot Water Flow Rate | 62.4 m³/h |
| Standard Cooling Power | 1280 kw |
| Cooling Water Flow Rate | 92 m³/h |
| Module Quantity | 18 SET |
| Size(L*W*H) | 27550*3060*2750 mm |
| Structure | Assembled set |
| Weight | 26.3 Tons |
| TECHNICAL SPECS | |
|---|---|
| Rated Standard Dehumidification Capacity | 45000 kg/24h |
| Rated Standard Dehumidification Capacity | 1875 kg/h |
| Rated Standard Operating Power | 132 kw |
| Distribution Power | 158 kw |
| Standard Heat-supplied Power | 1620 kw |
| Module Quantity | 18 |
| Hot Water Flow Rate | 70.2 m³/h |
| Standard Cooling Power | 1440 kw |
| Cooling Water Flow Rate | 103.5 m³/h |
| Module Quantity | 20 SET |
| Size(L*W*H) | 30800*3060*2750 mm |
| Structure | Assembled set |
| Weight | 29.3 Tons |
| TECHNICAL SPECS | |
|---|---|
| Rated Standard Dehumidification Capacity | 50000 kg/24h |
| Rated Standard Dehumidification Capacity | 2083 kg/h |
| Rated Standard Operating Power | 146 kw |
| Distribution Power | 175 kw |
| Standard Heat-supplied Power | 1800 kw |
| Module Quantity | 20 |
| Hot Water Flow Rate | 78 m³/h |
| Standard Cooling Power | 1600 kw |
| Cooling Water Flow Rate | 115 m³/h |
| Module Quantity | 22 SET |
| Size(L*W*H) | 34050*3060*2750 mm |
| Structure | Assembled set |
| Weight | 32.2 Tons |